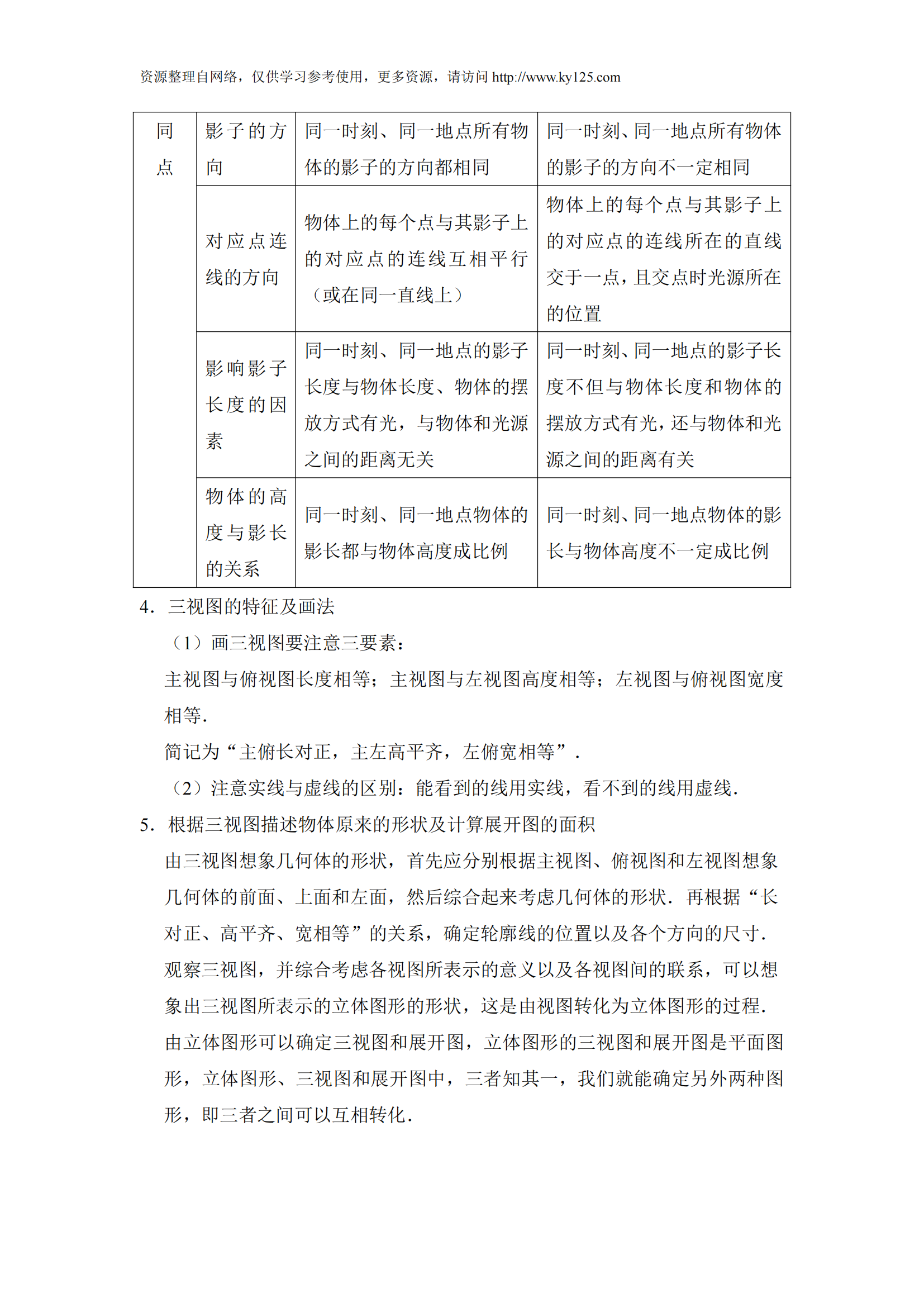
目录初中知识点扫描–30视图与投影2024年4月9日 21:42:07数字化教学研究 数字化教学研究管理员关注1535文章0粉丝 作业答案评论1,602阅读模式 点赞 登录收藏 https://www.ky125.com/2024/04/09/14806/ 复制链接 复制链接 我的微信微信号已复制遇见数学-微信公众号善不由外来兮,名不可以虚作。做有情怀的教育。